主要学习信息系统管理方法和管理要点等内容。
根据考试大纲,本小时知识点会涉及单项选择题,按以往全国计算机技术与软件专业技术资格考试的出题规律约占1~3分。本小时内容属于基础知识范畴,考查的知识点既来源于教材,也有少量扩展内容。本小时的架构如图4-1所示。
信息系统的生命意义不仅仅包括建设过程,更大的意义是在运行维护过程中逐步优化并展现它的价值。本小时所要讲述的信息系统管理知识,有助于在业务战略指导下融合组织机制和信息系统,并安全稳定地发挥业务价值。
管理方法
管理基础
- 信息系统是用来生产和管理信息(数据)的技术(“什么”)、人员(“谁”)和过程(“如何”)的组合。
- 信息系统包括人员、技术、流程和数据四个要素。
- 信息系统之上是管理,它监督系统的设计和结构,并监控其整体性能。组织管理层制定信息系统层应满足的业务需求和业务战略。
- 信息系统层次架构提供了一个蓝图,可以将业务和系统策略转换为组件或基础架构,并以恰当的人员、技术、流程和数据组合加以实现。
- 信息系统管理覆盖四大领域:
- 规划和组织:针对信息系统的整体组织、战略和支持活动。
- 设计和实施:针对信息系统解决方案的定义、采购和实施,以及它们与业务流程的整合。
- 运维和服务:针对信息系统服务的运行交付和支持,包括安全。
- 优化和持续改进:针对信息系统的性能监控及其与内部性能目标、内部控制目标和外部要求的一致性管理。
规划和组织
- 信息系统战略三角突出了
业务战略、信息系统战略和组织机制战略之间的一致性。业务战略是压倒一切的,推动组织机制战略和信息系统战略有机融合,如图4-2所示。
- 业务战略
描述业务战略的经典框架是竞争力优势模型,如图4-3所示。
经典业务战略有三种: - 总成本领先战略:目标成为市场上成本最低的生产者,最大限度地降低成本,从而获得高于平均水平的绩效。
- 差异性战略:在市场上显得独特的方式,定义其产品或者服务。
- 专注战略:在更狭窄的细分市场,并为该组客户对象量身定制其产品。该策略有两种变体:
- 专注成本,在其细分市场内寻求成本优势。
- 专注差异化,寻求细分市场内的产品或服务的差异化。这种策略使组织能够实现区域竞争优势,即使它没有在整个经济与社会中实现竞争优势,也可以通过专注于某些细分市场的方式获得局部的竞争优势。
- 组织机制战略
- 组织机制战略包括组织的设计以及为定义、设置、协调和控制其工作流程而做出的选择。
- 组织机制战略本质上需要回答“组织将如何构建以实现其目标并实施其业务战略”这一问题,并围绕这一问题形成有效的规划。
- 理解组织设计的经典框架是莱维特钻石模型,如图4-4所示

- 信息系统战略。
- 信息系统战略是组织用来提供信息服务的计划。
- 信息系统支撑组织实施其业务战略。
- 信息系统帮助确定组织的能力。
实施和设计
- 开展信息系统设计和实施,首先需要将业务需求转换为信息系统架构,信息系统架构为将组织业务战略转换为信息系统的计划提供了蓝图。
- 从战略到系统架构。
- 组织必须从业务战略开始,制定更具体的目标,然后从每个目标派生出详细的业务需求。
- 架构设计人员将这些业务需求转换为架构需求,即构成信息系统架构的系统要求、标准和流程的更详细视图,包括考虑数据和流程需求以及安全目标等事项。
- 从系统架构到系统设计。
- 信息系统架构被转换为功能规格。包括实际的硬件、数据、网络和软件。
- 功能规格可以分为硬件规格、软件规格、存储规格、接口规格、网络规格等。然后决定如何实现这些规范,并在信息系统基础架构中使用什么硬件、软件、存储、接口、网络等。
- 信息系统具有多个级别。
- 全局级别:可能侧重于整个组织,并构成整个组织的信息环境。
- 组织间级别:为跨组织边界的服务对象、供应商或其他利益干系人的沟通交流奠定基础。
- 应用级别:是在考虑特定业务应用时,通常重点考虑的数据库和程序组件,以及它们运行的设备和操作环境。
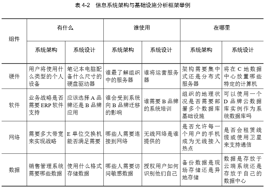
- 转换框架将业务战略转化为信息系统架构进而转变为信息系统设计,提出了三类问题:内容、人员和位置。
- 传统上,信息系统体系架构有三种常见模式。
- 集中式:适合具有高度集中式治理的组织,维护方便。
- 分布式:比集中式架构更加模块化,可以灵活添加服务器,组建多中心的组织治理机制。
- 面向服务(SOA):允许从现有的软件服务组件构建大型功能单元,对于快速构建应用程序非常有用,提供了模块化和组件化设计,易于变更。
运维和服务
- 信息系统的运维和服务由各类管理活动组成,主要包括运行管理和控制、IT服务管理、运行与监控、终端侧管理、程序库管理、安全管理、介质控制和数据管理等。
- 管理信息系统运行的管理控制主要活动包括过程开发、标准制定、资源分配、过程管理。
- IT服务管理是通过主动管理和流程的持续改进来确保IT服务交付有效且高效的一组活动,包括服务台、事件管理、问题管理、变更管理、配置管理、发布管理、服务级别管理、财务管理、容量管理、服务连续性管理和可用性管理。
信息系统的生命意义不仅仅包括建设过程,更大的意义是在运行维护过程中逐步优化并展现它的价值。本小时所要讲述的信息系统管理知识,有助于在业务战略指导下融合组织机制和信息系统,并安全稳定地发挥业务价值。