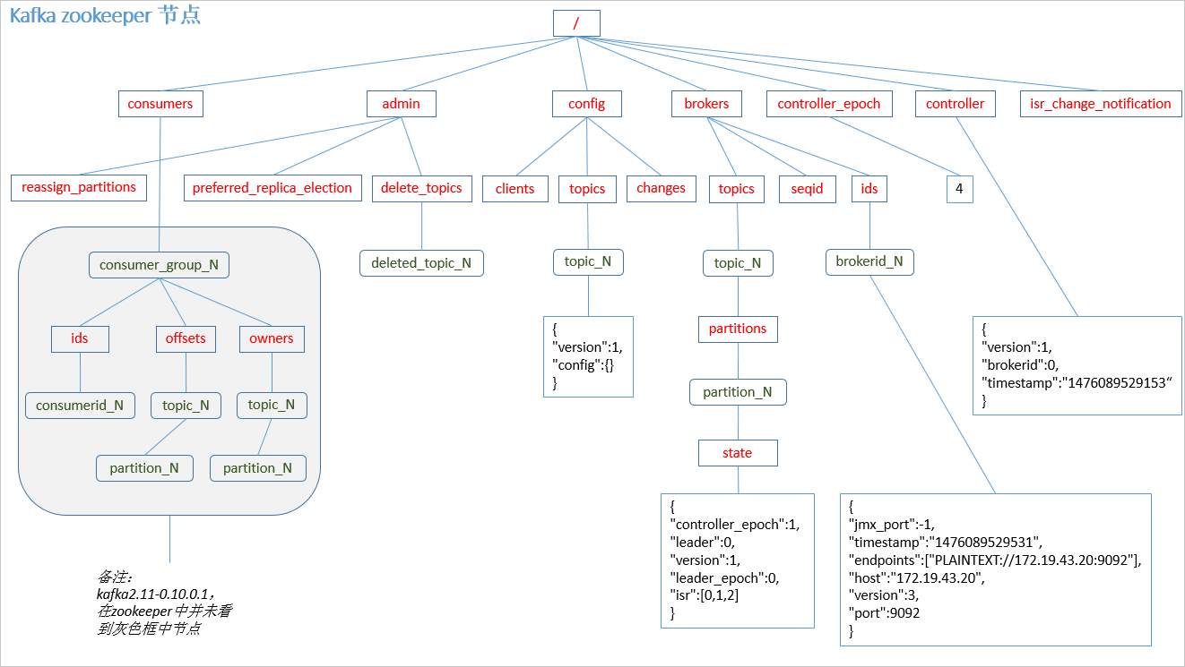
Kafka在zookeeper中存储结构图


admin
该目录下znode只有在有相关操作时才会存在,操作结束时会将其删除
/admin/reassign_partitions用于将一些Partition分配到不同的broker集合上。对于每个待重新分配的Partition,Kafka会在该znode上存储其所有的Replica和相应的Broker id。该znode由管理进程创建并且一旦重新分配成功它将会被自动移除。
broker
即/brokers/ids/[brokerId])存储“活着”的broker信息。
topic注册信息(/brokers/topics/[topic]),存储该topic的所有partition的所有replication所在的broker id,第一个replica即为preferred replication, 对一个给定的partition,它在同一个broker上最多只有一个replication,因此broker id可作为replication id。
controller
/controller -> int (broker id of the controller)存储当前controller的信息
/controller_epoch -> int (epoch)直接以整数形式存储controller epoch,而非像其它znode一样以JSON字符串形式存储。
分析
topic注册信息
/brokers/topics/[topic] : 存储某个topic的partitions所有分配信息

# topic节点数据内容
{
"version": "版本编号目前固定为数字1",
"partitions": {
"partitionId编号": [
同步副本组brokerId列表
],
"partitionId编号": [
同步副本组brokerId列表
],
.......
}
}
partition状态信息
/brokers/topics/[topic]/partitions/[0…N] 其中[0..N]表示partition索引号
/brokers/topics/[topic]/partitions/[partitionId]/state

{
"controller_epoch": 表示kafka集群中的中央控制器选举次数,
"leader": 表示该partition选举leader的brokerId,
"version": 版本编号默认为1,
"leader_epoch": 该partition leader选举次数,
"isr": [同步副本组brokerId列表]
}
Broker注册信息
/brokers/ids/[0…N]

{
"jmx_port": jmx端口号,
"timestamp": kafka broker初始启动时的时间戳,
"host": 主机名或ip地址,
"version": 版本编号默认为1,
"port": kafka broker的服务端端口号,由server.properties中参数port确定
}
Controller epoch
/controller_epoch –> int (epoch)
此值为一个数字,kafka集群中第一个broker第一次启动时为1,以后只要集群中center controller中央控制器所在broker变更或挂掉,就会重新选举新的center controller,每次center controller变更controller_epoch值就会 + 1;

Controller注册信息
/controller -> int (broker id of the controller) 存储center controller中央控制器所在kafka broker的信息

{
"version": 版本编号默认为1,
"brokerid": kafka集群中broker唯一编号,
"timestamp": kafka broker中央控制器变更时的时间戳
}
消费者与消费者组
-
每个consumer客户端被创建时,会向zookeeper注册自己的信息
-
此作用主要是为了”负载均衡”
-
同一个Consumer Group中的Consumers,Kafka将相应Topic中的每个消息只会被其中一个Consumer消费
-
Consumer Group中的每个Consumer读取Topic的一个或多个Partitions,并且是唯一的Consumer
-
一个Consumer group的多个consumer的所有线程依次有序地消费一个topic的所有partitions,如果Consumer group中所有consumer总线程大于partitions数量,则会出现空闲情况
Consumer均衡算法
当一个group中,有consumer加入或者离开时,会触发partitions均衡.均衡的最终目的,是提升topic的并发消费能力。
-
假如topic1,具有如下partitions: P0,P1,P2,P3
-
加入group中,有如下consumer: C0,C1
-
首先根据partition索引号对partitions排序: P0,P1,P2,P3
-
根据(consumer.id + ‘-‘+ thread序号)排序: C0,C1
-
计算倍数: M = [P0,P1,P2,P3].size / [C0,C1].size,本例值M=2(向上取整)
-
然后依次分配partitions: C0 = [P0,P1],C1=[P2,P3],即Ci = [P(i * M),P((i + 1) * M -1)]
Consumer注册信息
每个consumer都有一个唯一的ID(consumerId可以通过配置文件指定,也可以由系统生成),此id用来标记消费者信息.
/consumers/[groupId]/ids/[consumerIdString],是一个临时的znode,此节点的值为请看consumerIdString产生规则,即表示此consumer目前所消费的topic + partitions列表.
consumerId产生规则:
StringconsumerUuid = null;
if(config.consumerId!=null && config.consumerId)
consumerUuid = consumerId;
else {
String uuid = UUID.randomUUID()
consumerUuid = "%s-%d-%s".format(
InetAddress.getLocalHost.getHostName, System.currentTimeMillis,
uuid.getMostSignificantBits().toHexString.substring(0,8));
}
String consumerIdString = config.groupId + "_" + consumerUuid;
Consumer owner
/consumers/[groupId]/owners/[topic]/[partitionId] -> consumerIdString + threadId索引编号
a) 首先进行”Consumer Id注册”;
b) 然后在”Consumer id 注册”节点下注册一个watch用来监听当前group中其他consumer的”退出”和”加入”;只要此znode path下节点列表变更,都会触发此group下consumer的负载均衡.(比如一个consumer失效,那么其他consumer接管partitions).
c) 在”Broker id 注册”节点下,注册一个watch用来监听broker的存活情况;如果broker列表变更,将会触发所有的groups下的consumer重新balance.
Consumer offset
/consumers/[groupId]/offsets/[topic]/[partitionId] -> long (offset)
用来跟踪每个consumer目前所消费的partition中最大的offset
此znode为持久节点,可以看出offset跟group_id有关,以表明当消费者组(consumer group)中一个消费者失效,
重新触发balance,其他consumer可以继续消费.