HBase 数据结构与算法

By timebusker on January 14, 2019

HBase的一个列簇(Column Family)本质上就是一棵LSM树(Log-Structured Merge-Tree)。LSM树分为内存部分和磁盘部分。内存部分是一个维护有序数据集合的数据结构。 一般来讲,内存数据结构可以选择平衡二叉树、红黑树、跳跃表(SkipList)等维护有序集的数据结构,这里由于考虑并发性能,HBase选择了表现更优秀的跳跃表。 磁盘部分是由一个个独立的文件组成,每一个文件又是由一个个数据块组成。

对于数据存储在磁盘上的数据库系统来说,磁盘寻道以及数据读取都是非常耗时的操作(简称IO耗时)。因此,为了避免不必要的IO耗时, 可以在磁盘中存储一些额外的二进制数据,这些数据用来判断对于给定的key是否有可能存储在这个数据块中,这个数据结构称为布隆过滤器(Bloom Filter)

跳跃表

跳跃表(SkipList)是一种能高效实现插入、删除、查找的内存数据结构,这些操作的期望复杂度都是O(logN)。与红黑树以及其他的二分查找树相比, 跳跃表的优势在于实现简单,而且在并发场景下加锁粒度更小,从而可以实现更高的并发性。正因为这些优点,跳跃表广泛使用于KV数据库中, 诸如Redis、LevelDB、HBase都把跳跃表作为一种维护有序数据集合的基础数据结构。

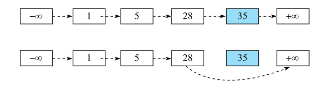
众所周知,链表这种数据结构的查询复杂度为O(N),这里N是链表中元素的个数。在已经找到要删除元素的情况下,再执行链表的删除操作其实非常高效, 只需把待删除元素前一个元素的next指针指向待删除元素的后一个元素即可,复杂度为O(1)。

image

但问题是,链表的查询复杂度太高,因为链表在查询的时候,需要逐个元素地查找。如果链表在查找的时候,能够避免依次查找元素, 那么查找复杂度将降低。而跳跃表就是利用这一思想,在链表之上额外存储了一些节点的索引信息,达到避免依次查找元素的目的, 从而将查询复杂度优化为O(logN)。将查询复杂度优化之后,自然也优化了插入和删除的复杂度。