大多数Spark作业的性能主要就是消耗在了shuffle环节,因为该环节包含了大量的磁盘IO、序列化、网络数据传输等操作。
Shuffle
Spark作业的运行主要分为两部分: - Driver,其核心是SparkContext - Worker,运行节点上Task处理实际任务
程序运行的时候,Driver和Executor进程相互交互:
- 具体运行的任务是Driver分配Task到Executor,Driver跟Executor进行网络传输;
- Task所需的任务数据要从Driver抓取上游Task的数据结果
Task获取任务的过程,就是当前Stage向上一个Stage要数据的过程,我们就称之为 Shuffle。
在Spark的源码中,负责shuffle过程的执行、计算和处理的组件主要就是ShuffleManager(shuffle管理器)。而随着Spark的版本的发展,ShuffleManager也在不断迭代,变得越来越先进。
在Spark 1.2以前,默认的shuffle计算引擎是HashShuffleManager。该ShuffleManager而HashShuffleManager有着一个非常严重的弊端,就是会产生大量的中间磁盘文件,进而由大量的磁盘IO操作影响了性能。
因此在Spark 1.2以后的版本中,默认的ShuffleManager改成了SortShuffleManager。SortShuffleManager相较于HashShuffleManager来说,有了一定的改进。主要就在于,每个Task在进行shuffle操作时,
虽然也会产生较多的临时磁盘文件,但是最后会将所有的临时文件合并(merge)成一个磁盘文件,因此每个Task就只有一个磁盘文件。在下一个stage的shuffle read task拉取自己的数据时,只要根据索引读取每个磁盘文件中的部分数据即可。
HashShuffleManager

- shuffle write阶段
在一个stage结束计算之后,为了下一个stage可以执行shuffle类的算子(比如reduceByKey),而将每个task处理的数据按key进行“分类”。
所谓“分类”,就是
对相同的key执行hash算法,从而将相同Hash值的key都写入同一个磁盘文件中,而每一个磁盘文件都只属于下游stage的一个task。 在将数据写入磁盘之前,会先将数据写入内存缓冲中,当内存缓冲填满之后,才会溢写到磁盘文件中去。
那么每个执行shuffle write的task,要为下一个stage创建多少个磁盘文件呢?
很简单,下一个stage的task有多少个,当前stage的每个**task**就要创建多少份磁盘文件。
比如下一个stage总共有100个task,那么当前stage的每个task都要创建100份磁盘文件。如总共有10个Executor,当前stage有50个task,每个Executor执行5个Task。 那么每个Executor上总共就要创建500个磁盘文件,所有Executor上会创建5000个磁盘文件。由此可见,未经优化的shuffle write操作所产生的磁盘文件的数量是极其惊人的。
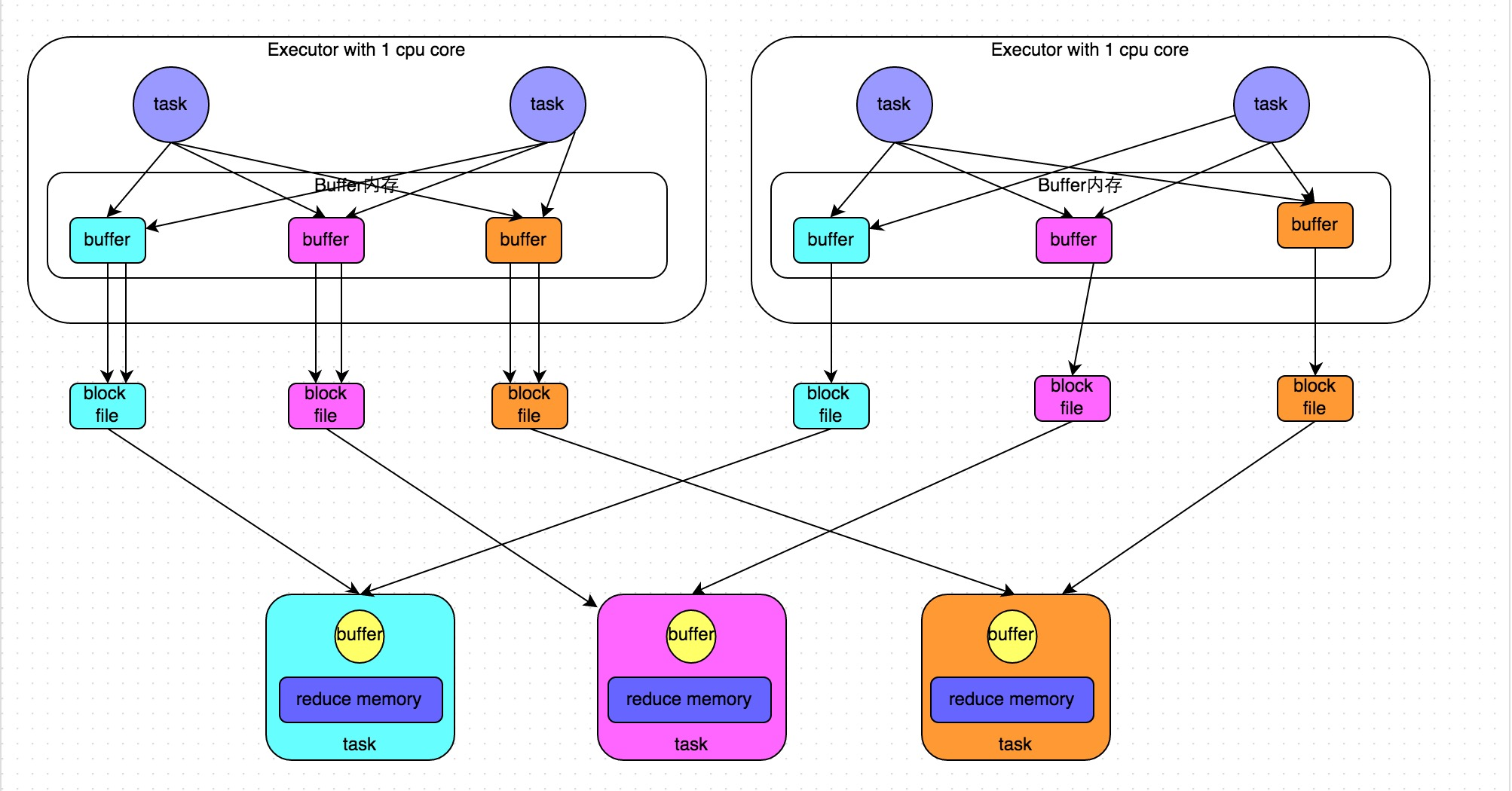
- shuffle read阶段 通常就是一个stage刚开始时要做的事情。此时该stage的每一个task就需要将上一个stage的计算结果中的所有相同key, 从各个节点上通过网络都拉取到自己所在的节点上,然后进行key的聚合或连接等操作。由于shuffle write的过程中,task给下游stage的每个task都创建了一个磁盘文件, 因此shuffle read的过程中,每个task只要从上游stage的所有task所在节点上,拉取属于自己的那一个磁盘文件即可。
shuffle read的拉取过程是一边拉取一边进行聚合的。每个shuffle read task都会有一个自己的buffer缓冲,每次都只能拉取与buffer缓冲相同大小的数据, 然后通过内存中的一个Map进行聚合等操作。聚合完一批数据后,再拉取下一批数据,并放到buffer缓冲中进行聚合操作。 以此类推,直到最后将所有数据到拉取完,并得到最终的结果。
优化方案

优化HashShuffleManager的原理:spark.shuffle.consolidateFiles。该参数默认值为false,将其设置为true即可开启优化机制。
开启consolidate机制之后,在shuffle write过程中,task就不是为下游stage的每个task创建一个磁盘文件了。 此时会出现shuffleFileGroup的概念,每个shuffleFileGroup会对应一批磁盘文件,磁盘文件的数量与下游stage的task数量是相同的。 一个Executor上有多少个CPU core,就可以并行执行多少个task。而第一批并行执行的每个task都会创建一个shuffleFileGroup, 并将数据写入对应的磁盘文件内。
当Executor的CPU core执行完一批task,接着执行下一批task时,下一批task就会复用之前已有的shuffleFileGroup,包括其中的磁盘文件。 也就是说,此时task会将数据写入已有的磁盘文件中,而不会写入新的磁盘文件中。因此,consolidate机制允许不同的task复用同一批磁盘文件, 这样就可以有效将多个task的磁盘文件进行一定程度上的合并,从而大幅度减少磁盘文件的数量,进而提升shuffle write的性能。
假设第二个stage有100个task,第一个stage有50个task,总共还是有10个Executor,每个Executor执行5个task。 那么原本使用未经优化的HashShuffleManager时,每个Executor会产生500个磁盘文件,所有Executor会产生5000个磁盘文件的。 但是此时经过优化之后,每个Executor创建的磁盘文件的数量的计算公式为:CPU core的数量 * 下一个stage的task数量。也就是说, 每个Executor此时只会创建100个磁盘文件,所有Executor只会创建1000个磁盘文件。
SortShuffleManager
SortShuffleManager的运行机制主要分成两种,一种是普通运行机制,另一种是bypass运行机制。
当shuffle read task的数量小于等于spark.shuffle.sort.bypassMergeThreshold参数的值时(默认为200),就会启用bypass机制。
普通运行机制

普通的SortShuffleManager的原理
在该模式下,数据会先写入一个内存数据结构中,此时根据不同的shuffle算子,可能选用不同的数据结构。如果是reduceByKey这种聚合类的shuffle算子, 那么会选用Map数据结构,一边通过Map进行聚合,一边写入内存;如果是join这种普通的shuffle算子,那么会选用Array数据结构,直接写入内存。 接着,每写一条数据进入内存数据结构之后,就会判断一下,是否达到了某个临界阈值。如果达到临界阈值的话, 那么就会尝试将内存数据结构中的数据溢写到磁盘,然后清空内存数据结构。
在溢写到磁盘文件之前,会先根据key对内存数据结构中已有的数据进行排序。排序过后,会分批将数据写入磁盘文件。
默认的batch数量是10000条,也就是说,排序好的数据,会以每批1万条数据的形式分批写入磁盘文件。
写入磁盘文件是通过Java的BufferedOutputStream实现的。BufferedOutputStream是Java的缓冲输出流,
首先会将数据缓冲在内存中,当内存缓冲满溢之后再一次写入磁盘文件中,这样可以减少磁盘IO次数,提升性能。
一个task将所有数据写入内存数据结构的过程中,会发生多次磁盘溢写操作,也就会产生多个临时文件。
最后会将之前所有的临时磁盘文件都进行合并,这就是merge过程,此时会将之前所有临时磁盘文件中的数据读取出来,
然后依次写入最终的磁盘文件之中。此外,由于一个task就只对应一个磁盘文件,也就意味着该task为下游stage的task准备的数据都在这一个文件中,
因此还会单独写一份索引文件,其中标识了下游各个task的数据在文件中的start offset与end offset。
SortShuffleManager由于有一个磁盘文件merge的过程,因此大大减少了文件数量。比如第一个stage有50个task,总共有10个Executor, 每个Executor执行5个task,而第二个stage有100个task。由于每个task最终只有一个磁盘文件,因此此时每个Executor上只有5个磁盘文件, 所有Executor只有50个磁盘文件。
bypass运行机制

bypass运行机制的触发条件:
- shuffle map task数量小于spark.shuffle.sort.bypassMergeThreshold参数的值。
- 不是聚合类的shuffle算子(比如reduceByKey)。
此时task会为每个下游task都创建一个临时磁盘文件,并将数据按key进行hash然后根据key的hash值,将key写入对应的磁盘文件之中。 当然,写入磁盘文件时也是先写入内存缓冲,缓冲写满之后再溢写到磁盘文件的。最后,同样会将所有临时磁盘文件都合并成一个磁盘文件, 并创建一个单独的索引文件。
该过程的磁盘写机制其实跟未经优化的HashShuffleManager是一模一样的,因为都要创建数量惊人的磁盘文件,只是在最后会做一个磁盘文件的合并而已。
因此少量的最终磁盘文件,也让该机制相对未经优化的HashShuffleManager来说,shuffle read的性能会更好。
而该机制与普通SortShuffleManager运行机制的不同在于:第一,磁盘写机制不同;第二,不会进行排序。也就是说,启用该机制的最大好处在于,
shuffle write过程中,不需要进行数据的排序操作,也就节省掉了这部分的性能开销。
shuffle相关参数调优
Spark各个版本的参数默认值可能会有不同,具体使用请参考官方网站的说明:
| 配置项: | :默认值: | :参数说明: | :调优建议: |
| spark.shuffle.file.buffer | 32k | 该参数用于设置shuffle write task的BufferedOutputStream的buffer缓冲大小。将数据写到磁盘文件之前,会先写入buffer缓冲中,待缓冲写满之后,才会溢写到磁盘。 | 如果作业可用的内存资源较为充足的话,可以适当增加这个参数的大小(比如64k),从而减少shuffle write过程中溢写磁盘文件的次数,也就可以减少磁盘IO次数,进而提升性能。在实践中发现,合理调节该参数,性能会有1%~5%的提升。 |
| spark.reducer.maxSizeInFlight | 48m | 该参数用于设置shuffle read task的buffer缓冲大小,而这个buffer缓冲决定了每次能够拉取多少数据。 | 如果作业可用的内存资源较为充足的话,可以适当增加这个参数的大小(比如96m),从而减少拉取数据的次数,也就可以减少网络传输的次数,进而提升性能。在实践中发现,合理调节该参数,性能会有1%~5%的提升。 |
| spark.shuffle.io.maxRetries | 3 | shuffle read task从shuffle write task所在节点拉取属于自己的数据时,如果因为网络异常导致拉取失败,是会自动进行重试的。该参数就代表了可以重试的最大次数。如果在指定次数之内拉取还是没有成功,就可能会导致作业执行失败。 | 对于那些包含了特别耗时的shuffle操作的作业,建议增加重试最大次数(比如60次),以避免由于JVM的full gc或者网络不稳定等因素导致的数据拉取失败。在实践中发现,对于针对超大数据量(数十亿~上百亿)的shuffle过程,调节该参数可以大幅度提升稳定性。 |
| spark.shuffle.io.retryWait | 5s | 具体解释同上,该参数代表了每次重试拉取数据的等待间隔,默认是5s。 | 建议加大间隔时长(比如60s),以增加shuffle操作的稳定性。 |
| spark.shuffle.memoryFraction(已经弃用) | 0.2 | 该参数代表了Executor内存中,分配给shuffle read task进行聚合操作的内存比例,默认是20%。 | 在资源参数调优中讲解过这个参数。如果内存充足,而且很少使用持久化操作,建议调高这个比例,给shuffle read的聚合操作更多内存,以避免由于内存不足导致聚合过程中频繁读写磁盘。在实践中发现,合理调节该参数可以将性能提升10%左右。 |
| spark.shuffle.manager(已经弃用) | sort | 该参数用于设置ShuffleManager的类型。Spark 1.5以后,有三个可选项:hash、sort和tungsten-sort。HashShuffleManager是Spark 1.2以前的默认选项,但是Spark 1.2以及之后的版本默认都是SortShuffleManager了。tungsten-sort与sort类似,但是使用了tungsten计划中的堆外内存管理机制,内存使用效率更高。 | 由于SortShuffleManager默认会对数据进行排序,因此如果你的业务逻辑中需要该排序机制的话,则使用默认的SortShuffleManager就可以;而如果你的业务逻辑不需要对数据进行排序,那么建议参考后面的几个参数调优,通过bypass机制或优化的HashShuffleManager来避免排序操作,同时提供较好的磁盘读写性能。这里要注意的是,tungsten-sort要慎用,因为之前发现了一些相应的bug。 |
| spark.shuffle.sort.bypassMergeThreshold | 200 | 当ShuffleManager为SortShuffleManager时,如果shuffle read task的数量小于这个阈值(默认是200),则shuffle write过程中不会进行排序操作,而是直接按照未经优化的HashShuffleManager的方式去写数据,但是最后会将每个task产生的所有临时磁盘文件都合并成一个文件,并会创建单独的索引文件。 | 当你使用SortShuffleManager时,如果的确不需要排序操作,那么建议将这个参数调大一些,大于shuffle read task的数量。那么此时就会自动启用bypass机制,map-side就不会进行排序了,减少了排序的性能开销。但是这种方式下,依然会产生大量的磁盘文件,因此shuffle write性能有待提高。 |
| spark.shuffle.consolidateFiles(已经弃用) | false | 如果使用HashShuffleManager,该参数有效。如果设置为true,那么就会开启consolidate机制,会大幅度合并shuffle write的输出文件,对于shuffle read task数量特别多的情况下,这种方法可以极大地减少磁盘IO开销,提升性能。 | 如果的确不需要SortShuffleManager的排序机制,那么除了使用bypass机制,还可以尝试将spark.shffle.manager参数手动指定为hash,使用HashShuffleManager,同时开启consolidate机制。在实践中尝试过,发现其性能比开启了bypass机制的SortShuffleManager要高出10%~30%。 |
| 配置项 | 默认值 | 参数说明 | 调优建议 |