基于上一篇Hadoop学习笔记 — Hadoop完全分布式快速搭建,主要介绍HA是怎么运作,QJM又是怎么发挥功效的。
Hadoop 系统架构
Hadoop 1.X架构设计
HDFS采用master/slave架构。一个HDFS集群是由一个Namenode和一定数目的Datanodes组成。Namenode是一个中心服务器,负责管理文件系统的名字空间(namespace)以及客户端对文件的访问。
集群中的Datanode一般是一个节点一个,负责管理它所在节点上的存储。HDFS暴露了文件系统的名字空间,用户能够以文件的形式在上面存储数据。从内部看,
一个文件其实被分成一个或多个数据块,这些块存储在一组Datanode上。Namenode执行文件系统的名字空间操作,比如打开、关闭、重命名文件或目录。
它也负责确定数据块到具体Datanode节点的映射。Datanode负责处理文件系统客户端的读写请求。在Namenode的统一调度下进行数据块的创建、删除和复制。

Hadoop 2.X架构设计
2.x版本中,HDFS架构解决了单点故障问题,即引入双NameNode架构,同时借助共享存储系统来进行元数据的同步,共享存储系统类型一般有几类,
如:Shared NAS+NFS、BookKeeper、BackupNode 和 Quorum Journal Manager(QJM),
常用的是QJM作为共享存储组件,通过搭建奇数结点的JournalNode实现主备NameNode元数据操作信息同步。

Hadoop 2.x元数据
Hadoop的元数据主要作用是维护HDFS文件系统中文件和目录相关信息。元数据的存储形式主要有3类:内存镜像、磁盘镜像(FSImage)、日志(EditLog)。
在Namenode启动时,会加载磁盘镜像到内存中以进行元数据的管理,存储在NameNode内存;磁盘镜像是某一时刻HDFS的元数据信息的快照,
包含所有相关Datanode节点文件块映射关系和命名空间(Namespace)信息,存储在NameNode本地文件系统;
日志文件记录client发起的每一次操作信息,即保存所有对文件系统的修改操作,用于定期和磁盘镜像合并成最新镜像,保证NameNode元数据信息的完整,存储在NameNode本地和共享存储系统(QJM)中。
如上图所示为NameNode本地的EditLog和FSImage文件格式,EditLog文件有两种状态: inprocess和finalized,
inprocess表示正在写的日志文件,文件名形式:editsinprocess[start-txid],finalized表示已经写完的日志文件,文件名形式:edits[start-txid][end-txid];
FSImage文件也有两种状态, finalized和checkpoint, finalized表示已经持久化磁盘的文件,文件名形式: fsimage_[end-txid],
checkpoint表示合并中的fsimage, 2.x版本checkpoint过程在Standby Namenode(SNN)上进行,SNN会定期将本地FSImage和从QJM上拉回的ANN的EditLog进行合并,合并完后再通过RPC传回ANN。
还有一个很重要的文件就是seen_txid,保存的是一个事务ID,这个事务ID是EditLog最新的一个结束事务id,
当NameNode重启时,会顺序遍历从edits_0000000000000000001到seen_txid所记录的txid所在的日志文件,进行元数据恢复,
如果该文件丢失或记录的事务ID有问题,会造成数据块信息的丢失。
HA其本质上就是要保证主备NN元数据是保持一致的,即保证fsimage和editlog在备NN上也是完整的。 元数据的同步很大程度取决于EditLog的同步,而这步骤的关键就是共享文件系统,下面开始介绍一下关于QJM共享存储机制。
Quorum Journal Manager(QJM)
在QJM出现之前,为保障集群的HA,设计的是一种基于NAS的共享存储机制,即主备NameNode间通过NAS进行元数据的同步。该方案有什么缺点呢,主要有以下几点:
- 定制化硬件设备:必须是支持NAS的设备才能满足需求
- 复杂化部署过程:在部署好NameNode后,还必须额外配置NFS挂载、定制隔离脚本,部署易出错
- 简陋化NFS客户端:Bug多,部署配置易出错,导致HA不可用
所以对于替代方案而言,也必须解决NAS相关缺陷才能让HA更好服务。即设备无须定制化,普通设备即可配置HA,部署简单,相关配置集成到系统本身,无需自己定制, 同时元数据的同步也必须保证完全HA,不会因client问题而同步失败。
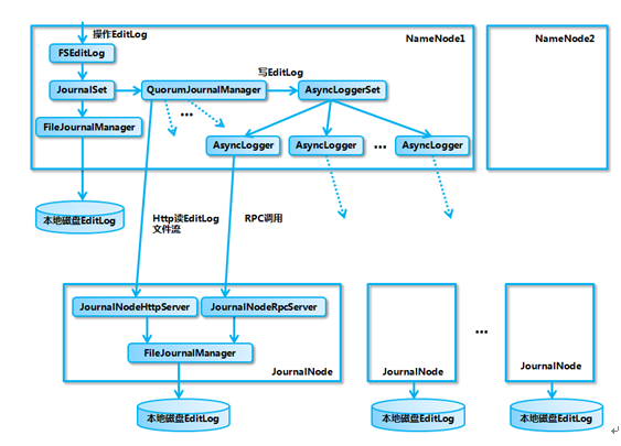
QJM全称是Quorum Journal Manager, 由JournalNode(JN)组成,一般是奇数点结点组成。每个JournalNode对外有一个简易的RPC接口,以供NameNode读写EditLog到JN本地磁盘。
当写EditLog时,NameNode会同时向所有JournalNode并行写文件,只要有N/2+1结点写成功则认为此次写操作成功,遵循Paxos协议。其内部实现框架如下:

从图中可看出,主要是涉及EditLog的不同管理对象和输出流对象,每种对象发挥着各自不同作用:
- FSEditLog:所有EditLog操作的入口
- JournalSet: 集成本地磁盘和JournalNode集群上EditLog的相关操作
- FileJournalManager: 实现本地磁盘上 EditLog 操作
- QuorumJournalManager: 实现JournalNode 集群EditLog操作
- AsyncLoggerSet: 实现JournalNode 集群 EditLog 的写操作集合
- AsyncLogger:发起RPC请求到JN,执行具体的日志同步功能
- JournalNodeRpcServer:运行在 JournalNode 节点进程中的 RPC 服务,接收 NameNode 端的 AsyncLogger 的 RPC 请求。
- JournalNodeHttpServer:运行在 JournalNode 节点进程中的 Http 服务,用于接收处于 Standby 状态的 NameNode 和其它 JournalNode 的同步 EditLog 文件流的请求。
写过程分析
NameNode会把EditLog同时写到本地和JournalNode。写本地由配置中参数dfs.namenode.name.dir控制,写JN由参数dfs.namenode.shared.edits.dir控制,
在写EditLog时会由两个不同的输出流来控制日志的写过程,分别为:EditLogFileOutputStream(本地输出流)和QuorumOutputStream(JN输出流)。写EditLog也不是直接写到磁盘中,
为保证高吞吐,NameNode会分别为EditLogFileOutputStream和QuorumOutputStream定义两个同等大小的Buffer,大小是512KB,一个写Buffer(buffCurrent),一个同步Buffer(buffReady),
这样可以一边写一边同步,所以EditLog是一个异步写过程,同时也是一个批量同步的过程,避免每写一笔就同步一次日志。
EditLog边写边同步,这中间其实是有一个缓冲区交换的过程,即bufferCurrent和buffReady在达到条件时会触发交换,
如bufferCurrent在达到阈值同时bufferReady的数据又同步完时,bufferReady数据会清空,同时会将bufferCurrent指针指向bufferReady以满足继续写,
另外会将bufferReady指针指向bufferCurrent以提供继续同步EditLog。上面过程用流程图就是表示如下:

既然EditLog是异步写的,怎么保证缓存中的数据不丢呢,其实这里虽然是异步,但实际所有日志都需要通过logSync同步成功后才会给client返回成功码, 假设某一时刻NameNode不可用了,其内存中的数据其实是未同步成功的,所以client会认为这部分数据未写成功。
EditLog怎么在多个JN上保持一致的呢?
隔离双写
在ANN每次同步EditLog到JN时,先要保证不会有两个NN同时向JN同步日志。这个隔离是怎么做的。这里面涉及一个很重要的概念Epoch Numbers(类似于version编号),很多分布式系统都会用到。Epoch有如下几个特性:
- 当NN成为活动结点时,其会被赋予一个EpochNumber
- 每个EpochNumber是惟一的,不会有相同的EpochNumber出现
- EpochNumber有严格顺序保证,每次NN切换后其EpochNumber都会自增1,后面生成的EpochNumber都会大于前面的EpochNumber
QJM是怎么保证上面特性的呢,主要有以下几点:
- 在对
EditLog作任何修改前,QuorumJournalManager(NameNode上)必须被赋予一个EpochNumber - QJM把自己的
EpochNumber通过newEpoch(N)的方式发送给所有JN结点 - 当JN收到
newEpoch请求后,会把QJM的EpochNumber保存到一个lastPromisedEpoch变量中并持久化到本地磁盘 - ANN同步日志到JN的任何RPC请求(如
logEdits(),startLogSegment()等),都必须包含ANN的EpochNumber - JN在收到RPC请求后,会将之与
lastPromisedEpoch对比,如果请求的EpochNumber小于lastPromisedEpoch,将会拒绝同步请求,反之,会接受同步请求并将请求的EpochNumber保存在lastPromisedEpoch
这样就能保证主备NN发生切换时,就算同时向JN同步日志,也能保证日志不会写乱,因为发生切换后, 原ANN的EpochNumber肯定是小于新ANN的EpochNumber,所以原ANN向JN的发起的所有同步请求都会拒绝,实现隔离功能,防止了脑裂。
恢复in-process日志
如果在写过程中写失败了,可能各个JN上的EditLog的长度都不一样,需要在开始写之前将不一致的部分恢复。恢复机制如下:
- ANN先向所有JN发送getJournalState请求;
- JN会向ANN返回一个Epoch(lastPromisedEpoch);
- ANN收到大多数JN的Epoch后,选择最大的一个并加1作为当前新的Epoch,然后向JN发送新的newEpoch请求,把新的Epoch下发给JN;
- JN收到新的Epoch后,和lastPromisedEpoch对比,若更大则更新到本地并返回给ANN自己本地一个最新EditLogSegment起始事务Id,若小则返回NN错误;
- ANN收到多数JN成功响应后认为Epoch生成成功,开始准备日志恢复;
- ANN会选择一个最大的EditLogSegment事务ID作为恢复依据,然后向JN发送prepareRecovery; RPC请求,对应Paxos协议2p阶段的Phase1a,若多数JN响应prepareRecovery成功,则可认为Phase1a阶段成功;
- ANN选择进行同步的数据源,向JN发送acceptRecovery RPC请求,并将数据源作为参数传给JN。
- JN收到acceptRecovery请求后,会从JournalNodeHttpServer下载EditLogSegment并替换到本地保存的EditLogSegment,对应Paxos协议2p阶段的Phase1b,完成后返回ANN请求成功状态。
- ANN收到多数JN的响应成功请求后,向JN发送finalizeLogSegment请求,表示数据恢复完成,这样之后所有JN上的日志就能保持一致。
- 数据恢复后,ANN上会将本地处于in-process状态的日志更名为finalized状态的日志,形式如edits[start-txid][stop-txid]。
日志同步
关于日志从ANN同步到JN的过程,具体如下:
- 执行logSync过程,将ANN上的日志数据放到缓存队列中
- 将缓存中数据同步到JN,JN有相应线程来处理logEdits请求
- JN收到数据后,先确认EpochNumber是否合法,再验证日志事务ID是否正常,将日志刷到磁盘,返回ANN成功码
- ANN收到JN成功请求后返回client写成功标识,若失败则抛出异常 日志能保证成功同步到JN,同时保证JN日志的一致性,进而备NN上同步日志时也能保证数据是完整和一致的
QJM读过程分析
读过程是面向备NN(SNN)的,SNN定期检查JournalNode上EditLog的变化,然后将EditLog拉回本地。SNN上有一个线程StandbyCheckpointer,
会定期将SNN上FSImage和EditLog合并,并将合并完的FSImage文件传回主NN(ANN)上,就是所说的Checkpointing过程。

在SNN上先检查前置条件,前置条件包括两个方面:距离上次Checkpointing的时间间隔和EditLog中事务条数限制。前置条件任何一个满足都会触发Checkpointing, 然后SNN会将最新的NameSpace数据即SNN内存中当前状态的元数据保存到一个临时的fsimage文件( fsimage.ckpt)然后比对从JN上拉到的最新EditLog的事务ID, 将fsimage.ckpt_中没有,EditLog中有的所有元数据修改记录合并一起并重命名成新的fsimage文件,同时生成一个md5文件。将最新的fsimage再通过HTTP请求传回ANN。 通过定期合并fsimage有什么好处呢,主要有以下几个方面:
- 可以避免EditLog越来越大,合并成新fsimage后可以将老的EditLog删除
- 可以避免主NN(ANN)压力过大,合并是在SNN上进行的
- 可以保证fsimage保存的是一份最新的元数据,故障恢复时避免数据丢失
主备切换机制
要完成HA,除了元数据同步外,还得有一个完备的主备切换机制,Hadoop的主备选举依赖于ZooKeeper。下面是主备切换的状态图:
从图中可以看出,整个切换过程是由ZKFC来控制的,具体又可分为HealthMonitor、ZKFailoverController和ActiveStandbyElector三个组件。
ZKFailoverController: 是HealthMontior和ActiveStandbyElector的母体,执行具体的切换操作HealthMonitor: 监控NameNode健康状态,若状态异常会触发回调ZKFailoverController进行自动主备切换ActiveStandbyElector: 通知ZK执行主备选举,若ZK完成变更,会回调ZKFailoverController相应方法进行主备状态切换
在故障切换期间,ZooKeeper主要是发挥什么作用呢,有以下几点:
- 失败保护:集群中每一个NameNode都会在ZooKeeper维护一个持久的session,机器一旦挂掉,session就会过期,故障迁移就会触发
- Active NameNode选择:ZooKeeper有一个选择ActiveNN的机制,一旦现有的ANN宕机,其他NameNode可以向ZooKeeper申请排他成为下一个Active节点
- 防脑裂:ZK本身是强一致和高可用的,可以用它来保证同一时刻只有一个活动节点
那在哪些场景会触发自动切换呢,从HDFS-2185中归纳了以下几个场景:
- ActiveNN JVM奔溃:ANN上HealthMonitor状态上报会有连接超时异常,HealthMonitor会触发状态迁移至SERVICE_NOT_RESPONDING, 然后ANN上的ZKFC会退出选举,SNN上的ZKFC会获得Active Lock, 作相应隔离后成为Active结点。
- ActiveNN JVM冻结:这个是JVM没奔溃,但也无法响应,同奔溃一样,会触发自动切换。
- ActiveNN 机器宕机:此时ActiveStandbyElector会失去同ZK的心跳,会话超时,SNN上的ZKFC会通知ZK删除ANN的活动锁,作相应隔离后完成主备切换。
- ActiveNN 健康状态异常: 此时HealthMonitor会收到一个HealthCheckFailedException,并触发自动切换。
- Active ZKFC奔溃:虽然ZKFC是一个独立的进程,但因设计简单也容易出问题,一旦ZKFC进程挂掉,虽然此时NameNode是OK的,但系统也认为需要切换,此时SNN会发一个请求到ANN要求ANN放弃主结点位置,ANN收到请求后,会触发完成自动切换。
- ZooKeeper奔溃:如果ZK奔溃了,主备NN上的ZKFC都会感知断连,此时主备NN会进入一个NeutralMode模式,同时不改变主备NN的状态,继续发挥作用,只不过此时,如果ANN也故障了,那集群无法发挥Failover, 也就不可用了,所以对于此种场景,ZK一般是不允许挂掉到多台,至少要有N/2+1台保持服务才算是安全的。
归纳起来主要是两块:元数据同步和主备选举。元数据同步依赖于QJM共享存储,主备选举依赖于ZKFC和Zookeeper。
